华峰铝业公告,公司拟在重庆市涪陵区白涛工业园区投资建设“年产55万吨高端铝板带箔项目”。该项目预计总投资不超过30亿元,由全资子公司作为建设主体,拟用地约600亩,建设铝板带箔连轧生产线配资开户流程对比排名,主要生产高端铝板带箔(含中厚板、罐材等)产品。资金来源为公司自有资金及银行贷款等自筹资金。本项目不构成关联交易及重大资产重组,无需提交股东会审议,尚需获得政府相关部门关于立项备案、环评、安评、能评等方面的审批或备案。目前项目处于前期筹备阶段,尚未签署正式投资协议及土地出让合同。
配资炒股举报 第一财经广告合作,请点击这里此内容为第一财经原创,著作权归第一财经所有。未经第一财经书面授权,不得以任何方式加以使用,包括转载、摘编、复制或建立镜像。第一财经保留追究侵权者法律责任的权利。如需获得授权请联系第一财经版权部:banquan@yicai.com 相关阅读

重点项目有了专属金融管家 深圳打造“金融顾问团”破解重点领域融资难题
深圳市投融资金融顾问团正式亮相,首批12家金融机构与各区结对签约,聚焦四大重点领域82个重点项目,构建“政府—金融机构—企业”三方协同的多元化市场化投融资新生态。
51 昨天 11:36

华为汪涛当值轮值董事长
华为汪涛当值轮值董事长

135 03-31 20:11

14个项目获评2025年上海市促进现代航运服务业创新项目
14个项目获评2025年上海市促进现代航运服务业创新项目
元股证券:ygzq.hk 16 03-19 15:13

8月个人贷款将进入成本透明时代,行业将有哪些变化?
息费项目将“一表展示”。
123 03-16 16:57

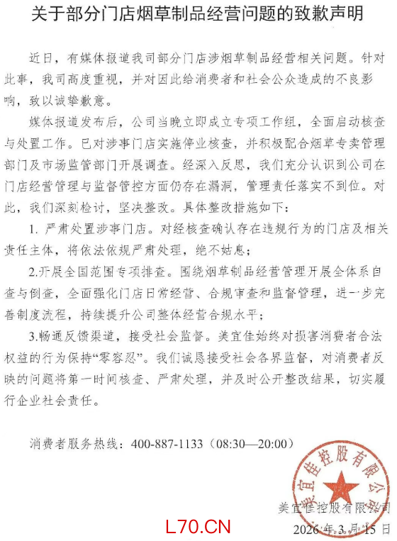
美宜佳就部分门店被曝卖假烟致歉:严处涉事门店配资开户流程对比排名,开展专项排查
美宜佳就部分门店被曝卖假烟致歉:严处涉事门店,开展专项排查
17 03-15 14:53 一财最热 点击关闭
泓川证券开户|多端同步随时掌握提示:本文来自互联网,不代表本网站观点。